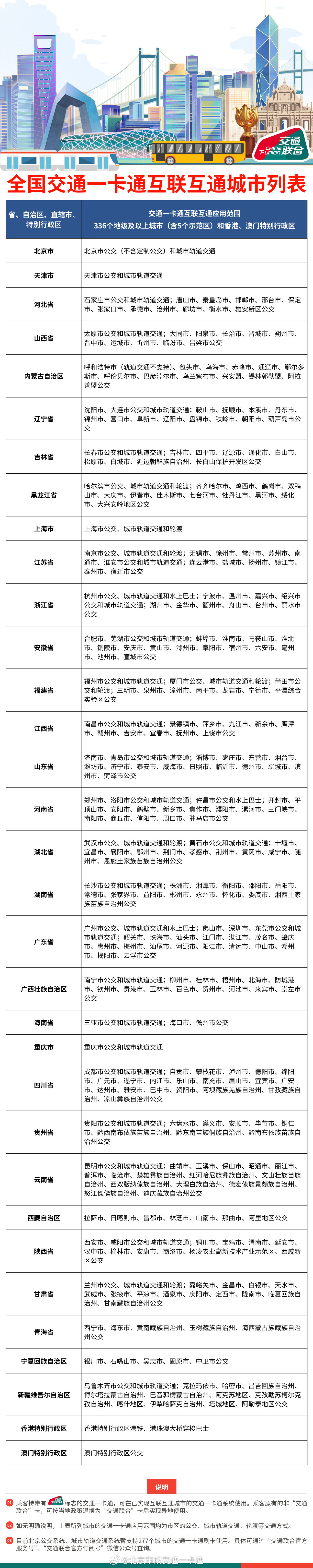
2025年12月9日,北京市政交通一卡通官方微博公布,“原神 2026嘉年相聚系列”全国通用交通卡于12月10日14:00正式登场,持卡可畅行全国330+城市。
2025年12月9日,北京市政交通一卡通官方微博公布,“原神 2026嘉年相聚系列”全国通用交通卡于12月10日14:00正式登场,持卡可畅行全国330+城市。

据了解,该系列包含2款标准卡与6款流沙亚克力异形卡,其中,两款标准卡售价为40元,采用FES主视觉海报设计,亮面UV工艺,PVC材质;6款流沙亚克力异形卡售价为69元,亚克力材质,闪片流沙工艺,角色包括丝柯克、达达利亚、哥伦比娅、阿蕾奇诺、菲林斯、流浪者。

此外,值得注意的是,该卡为空卡,不含储值,售出无质量问题不退不换,本卡不支持挂失服务,并且由于制作工艺等原因,卡片表面可能会出现细小的斑点、黑点、划痕、色差等情况,此类属于正常现象,不接受以此为由的退换货。