2026年2月26日,素有“非洲手机之王”之称的传音控股发布2025年度业绩快报,公司全年经营业绩出现显著下滑,核心盈利指标跌幅超五成。
2026年2月26日,素有“非洲手机之王”之称的传音控股发布2025年度业绩快报,公司全年经营业绩出现显著下滑,核心盈利指标跌幅超五成。

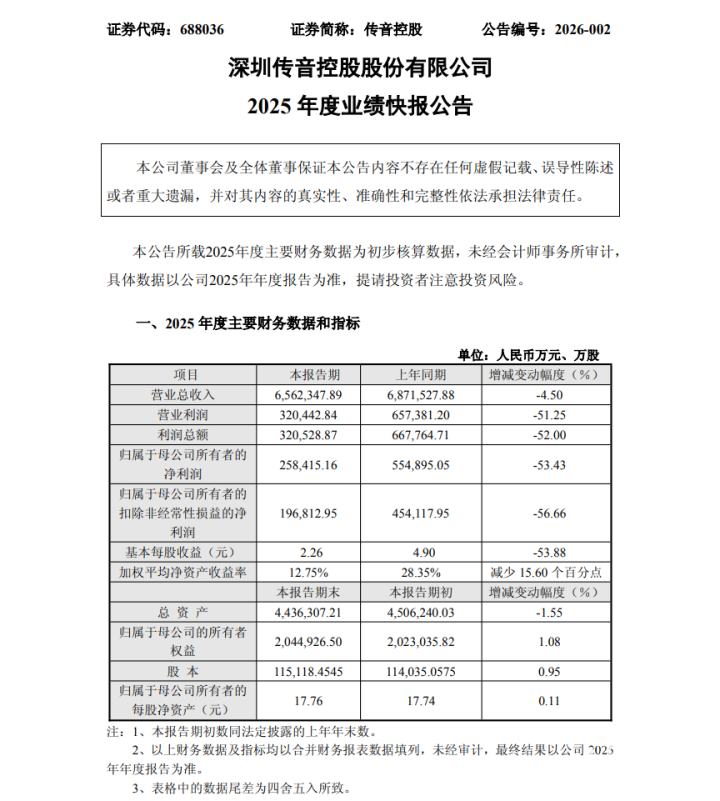
财报数据显示,2025年传音控股实现营业总收入656.23亿元,同比微降4.5%;归属于母公司所有者的净利润25.84亿元,较上年同期的55.49亿元暴跌53.43%,扣非后归母净利润19.68亿元,同比降幅进一步扩大至56.66%。财务状况方面,公司期末总资产443.63亿元,同比微降1.55%,而归属于母公司的所有者权益204.49亿元,实现1.08%的小幅增长,整体财务结构保持稳定。

对于业绩下滑的原因,传音控股表示,一方面受全球市场竞争加剧及供应链成本波动影响,存储等核心元器件价格大幅上涨,导致公司营收和毛利率双双承压;另一方面,公司为提升产品竞争力持续加码研发投入,同时加大新兴市场开拓与品牌宣传力度,研发费用和销售费用的同比增加,进一步压缩了盈利空间。