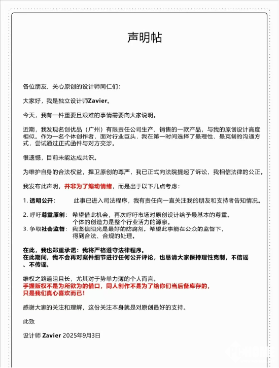
近日,独立设计师Zavier通过社交媒体发表声明,指控名创优品涉嫌抄袭其原创戒指设计,并已正式向法院提起诉讼。
9月11日,据新浪财经报道,独立设计师Zavier近日通过社交媒体发表声明,指控名创优品涉嫌抄袭其原创戒指设计,并已正式向法院提起诉讼。设计师表示,名创优品某款哈利波特主题戒指与其原创作品在蛇元素、宝石镶嵌位置及颜色等方面高度相似。

图源:@新浪财经 微博
据天眼查数据显示,自2024年11月以来,名创优品(广州)有限责任公司涉及13起司法案件,其中38.5%为不正当竞争纠纷和知识产权侵权案件。这已不是名创优品首次陷入抄袭争议,此前该品牌曾因推出与星巴克、迪奥等品牌高度相似的产品而引发争议。

图源:@新浪财经 微博
名创优品2025年上半年财报显示,虽然收入同比增长21.1%至93.93亿元,但净利润同比下降22.6%。其主品牌在中国内地市场净减少81家门店。目前,名创优品未对此事作出公开回应。该案件已进入司法程序,后续进展值得关注。

图源:@新浪财经 微博